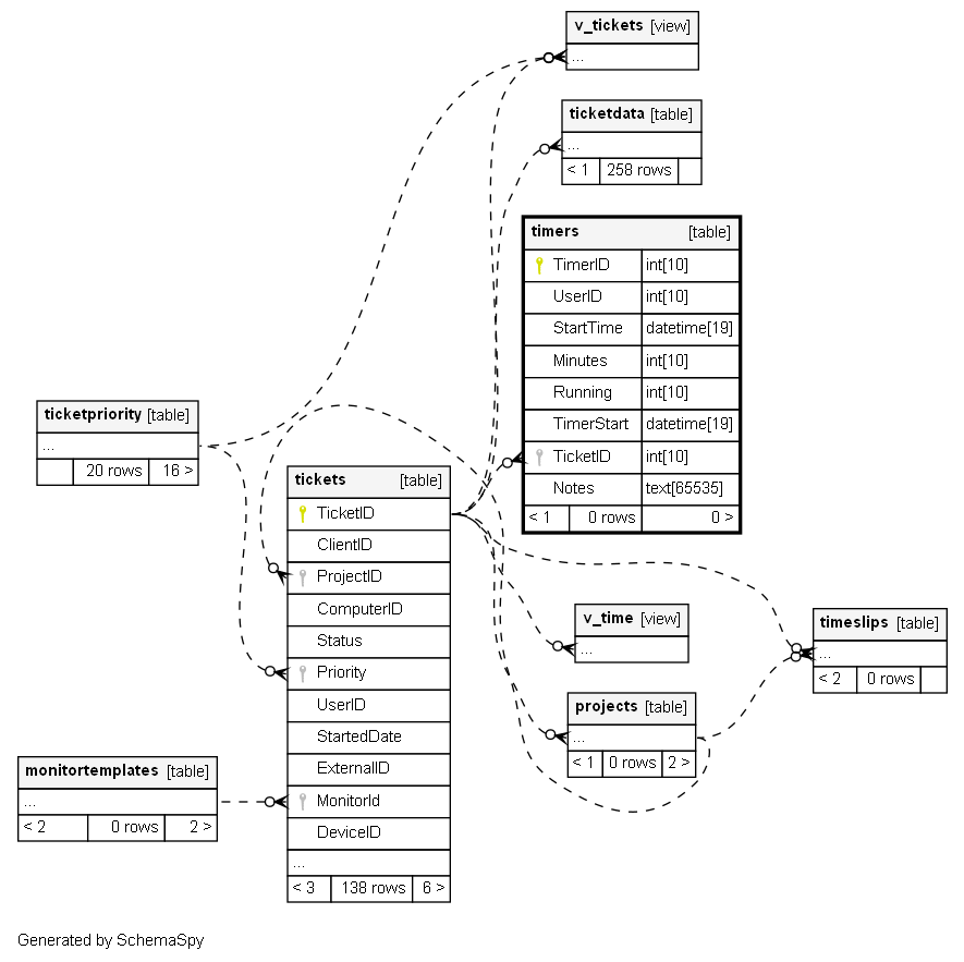
Columns
| Column | Type | Size | Nulls | Auto | Default | Children | Parents | Comments | ||
|---|---|---|---|---|---|---|---|---|---|---|
| TimerID | INT | 10 | √ | null |
|
|
||||
| UserID | INT | 10 | null |
|
|
|||||
| StartTime | DATETIME | 19 | null |
|
|
|||||
| Minutes | INT | 10 | null |
|
|
|||||
| Running | INT | 10 | null |
|
|
|||||
| TimerStart | DATETIME | 19 | null |
|
|
|||||
| TicketID | INT | 10 | null |
|
|
|||||
| Notes | TEXT | 65535 | null |
|
|
Indexes
| Constraint Name | Type | Sort | Column(s) |
|---|---|---|---|
| PRIMARY | Primary key | Asc | TimerID |
| Running | Performance | Asc | Running |
| StartTime | Performance | Asc | StartTime |
| UserID | Performance | Asc/Asc | UserID + TicketID |


